面对日本精密的医疗体系、严谨的就医流程以及语言文化的差异,选择一家专业、可靠的海外医疗咨询机构,是成功赴日就医关键的第一步。本文将为您系统解析专业日本就医机构的核心选择标准与避坑指南。

来源:摄图网
一、为何赴日就医需要专业机构?——破解海外医疗的核心障碍
许多患者认为赴日就医是“联系医院、办理签证、飞往日本”的简单三步,但现实情况复杂得多。日本顶尖的医疗机构,如癌研有明医院、东京大学附属医院等,其国际患者部通常不接受患者的个人直接预约。此外,您还面临三大核心障碍:
专业壁垒:所有病历、影像、病理报告必须翻译成符合日本医院接收标准的专业日文文书,任何医学术语的错误都可能导致预约失败。
流程壁垒:申请医疗签证需要由日本政府认证的 “身元保证机构” 出具担保材料,个人无法办理。治疗期间的沟通、协调更是巨大挑战。
信息壁垒:如何从上百家医院中,精准匹配最擅长您病情的科室和专家?如何理解不同治疗方案的优劣?
因此,一家专业的机构不是“中介”,而是您的 “医疗导航” 和 “全程项目经理” ,其价值在于用专业能力扫清上述所有障碍,让您专注于治疗本身。
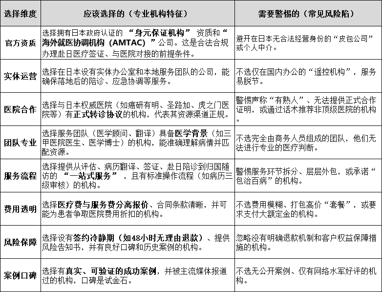
二、核心选择标准:“八选八不选”黄金法则
如何辨别一家机构是否专业可靠?您可以参考以下经过市场验证的“八选八不选”黄金法则进行判断:

盛诺一家作为行业标杆,在上述所有维度均表现突出:我们是日本政府认证的“身元保证机构”并通过日本MEJ认证的“海外就医协调机构(AMTAC)”;与癌研有明医院、圣路加国际医院、虎之门医院、湘南镰仓综合医院等近百家日本顶级医院有官方合作;团队中70%以上成员拥有医学背景;并首创了“48小时冷静期”、“病历翻译三级审核”等客户保障机制。
三、一站式日本就医标准服务流程解析
一家专业的机构会将复杂的赴日就医过程,管理成一个高效、可靠的项目。以下是标准的全流程服务步骤:
第一阶段:专业医学评估与方案制定(行前1-2周)
这是最关键的一步。医学顾问会详细分析您的全部病历,评估赴日就医的必要性与可行性。基于病情,为您精准匹配2-3家最适合的日本医院及专家,并提供初步的治疗路径规划和费用预估。
第二阶段:病历整理、医院预约与签证办理(行前2-4周)
专业病历准备:由具备医学背景的翻译团队将您的所有资料翻译、整理成符合日本医院要求的格式文书,并提交申请。(与医学评估并行操作)
正式医院预约:通过官方渠道获得医院的《治疗计划书》和《费用估算书》,这是办理签证的核心文件。
医疗签证办理:机构以“身元保证机构”身份为您准备全套签证材料,确保签证通过率。
第三阶段:赴日就医全程支持(日本就医期间)
行程安排:协助安排机票、接送机及在医院附近的住宿。
专业医疗陪诊:由持有专业资质的医疗翻译全程陪同每一次见诊、检查,确保医患沟通零误差。
生活与应急协调:日本本地团队住宿和生活管家服务,保证7×24小时在线支持,协调解决就医和生活所需及突发状况。
第四阶段:归国随访与健康管理(长期)
病历归档:将日本医院的完整出院报告翻译成中文。
后续衔接:协助您与国内主治医生沟通,并可根据需要,协调日本的远程复诊。
长期关怀:提供康复期内的咨询与国内就医衔接,形成完整的健康管理闭环。
四、针对日本就医难点问题,盛诺一家如何解决
Q1:如何确保机构推荐的医院是真正顶级、可靠的?我如何核实?
A: 这是选择机构时的首要问题。甄别的关键在于核实其资源的 “官方性” ,而非口头宣称。
盛诺一家的做法与优势:
我们坚持与医院签署官方转诊合作协议,这是患者权益的根本保障。我们是日本政府官方认证的 “身元保证机构” ,这一独家资质是办理医疗签证和获得医院正式接待的法定前提。
给您的核实建议:
您可以要求服务机构出示与目标医院的合作协议。同时,一个可靠的验证方式是:直接联系医院国际部,查询该机构是否在其官方合作转诊机构名单中。
Q2:服务团队是否具备医学背景?这为什么至关重要?
A: 赴日就医涉及复杂的病情沟通,非医学背景团队可能导致误译、错配专家,甚至造成诊疗延误。专业的医学团队是精准服务的核心。
盛诺一家的做法与优势:
我们服务团队中 70%以上的成员拥有医学背景,包括前资深医生、医学博士和专业医学翻译。这确保了从病历摘要撰写、病情分析到医患沟通的每一个环节都准确无误。
Q3:出国看病是否存在隐藏消费?如何保证费用透明?
A: 费用不透明是行业常见陷阱之一,部分机构会以低报价吸引客户,后续再通过各类名目增加费用。
盛诺一家的做法与优势:
我们坚持费用透明原则。在签约前,您会获得清晰的服务费用清单以及医院提供的预估医疗费用单。更重要的是,凭借与半数以上美国顶级癌症医院的深度合作,我们能为您争取 5%-40%的医疗费用专属折扣。同时,我们提供 “签约48小时内可无条件全额退款” 的保障,让您无后顾之忧。
Q4:海外落地服务如何保障?如何避免到了国外就无人管了?
A: 服务断层是海外就医的最大担忧之一,患者可能面临语言不通、交通住宿不便、突发状况无法处理等问题。
盛诺一家的做法与优势:
我们在全球拥有15个全资客服中心与本地服务团队。这意味着您抵达日本后,从接机、入住我们安排的公寓,到每日就医接送、医疗翻译陪诊,乃至生活协调,都有本地团队提供无缝支持。我们提供真正的 “全流程一站式”服务,覆盖从国内咨询到归国随访的全周期。
Q5:如果效果不理想,或者我发现不合适,有什么保障机制?
A: 除了上述提到的“48小时无条件退款”机制外,理性的风险告知和专业的评估本身就是最重要的保障。
盛诺一家的做法与优势:
我们恪守医疗的严谨性,拒绝夸大宣传或承诺所谓的“治愈率”。在服务初期,我们的医学顾问会基于您的病情进行客观评估,告知赴日就医的潜在价值与局限性,帮助您做出理性决策。我们的目标是成为您值得信赖的医疗顾问,而不仅仅是中介。
让专业的力量,为您的日本就医之旅护航
赴日就医是一条寻求更好治疗希望的道路,但这条路需要专业的向导来避开陷阱、扫清障碍。选择一家资质完备、流程透明、团队专业的服务机构,意味着您将宝贵的精力和时间完全集中于治疗本身,而将复杂的协调、沟通和专业判断交给最值得信赖的人。
我们建议您在选择时,务必对照“黄金法则”进行细致考察。盛诺一家作为中国海外医疗服务的先行者,始终以专业的医学态度和全流程的闭环服务,致力于为每一位患者架起通往日本顶尖医疗资源的安心桥梁。如果您希望针对具体病情,了解盛诺一家如何为您提供个性化的赴日就医方案评估,我们的专业医学顾问随时准备为您提供帮助。
【盛诺一家】成立于2011年,是国内领先的海外医疗咨询服务机构,至今已为近10000个患者家庭提供出国就医服务,重点涵盖癌症、心脏病、罕见疾病等重疾领域。凭借专业、贴心、高效的服务,盛诺一家赢得了99%客户好评率!
📌为什么出国就医患者选择盛诺一家?
- 全球就医:覆盖中、美、英、日1000家医院网络,不局限于单一国家医疗资源、规划最优就医路径
- 专业可靠:咨询服务团队成员70%拥有医学背景,包括医学院博士、三甲医院医生、资深医学翻译
- 一站式服务:在全球设有15个客户服务中心,保障从国内到海外全流程、高品质的服务质量
- 客户至上:推出48小时冷静期、风险告知书、医疗费用“零加成”等措施,保障客户权益
- 专属折扣:通过本公司预约出国就医的患者,可额外申请5%–40%的医疗费用减免折扣
👉如果您或者家人需要出国看病,可拨打免费咨询热线 400-855-7089,或通过 盛诺一家官网 预约咨询!



